November 2020 WolvHaven Political Reforms
Jump to navigation
Jump to search
| This article is under Construction.
It may be unfinished. You can help by editing this page. When this page is sufficiently long, Remove this template. |
The November 2020 WolvHaven Political Reforms were a series of reforms to the WolvHaven electoral and political system. The modalities of some of those changes were approved with the 2020 Referendum on the mode of representation.
Background
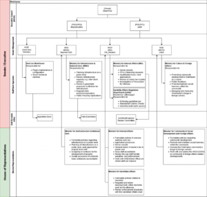
Proposed changes

The initial framework of the reforms were announced on the 14th of October 2020 by President SilverWolv on Discord:
- Staff will no longer be allowed to run for or stand in elections for positions in the House of Representatives
- Clearer seperation of powers between the executive and legislature
- Staff will make up the executive
- The legislature will continue to be made of two houses
- House of Representatives will be made entirely of non-staffers, and represent the community’s interest
- The Senate will be made entirely of staff, and members selected by the President for their expertise to represent server management’s interests
He cited the need for the changes due to:
- a confusion over authority
- strained community unity
- a lack of authority/power
- concerns over conflict of interest

Referendum
See main article: 2020 Referendum on the mode of representation
Implementation
| |||||||||||||||||||||||||||||||